
为及早发现并隔离治疗新冠肺炎患者,同时满足广大群众多样化的新冠病毒检测需求,实现应检尽检、愿检尽检,现就开展核酸检测和血清学检测有关事项通告如下: 一、检测人员范围 应检尽检人群:境外入晋人员,确诊病例、疑似病例、无症状感染者及其密切接触者,发热门诊患者,复学后从湖北来晋的学生及学校教职员工,离汉通道打开后有湖北旅居史不能提供核酸检测证明的人员,国际航班第一入境点接触旅客工作人员。 愿检尽检人群:复工复产复业单位其他员工,非发热门诊就诊患者及住院患者,公安司法监管场所、社会福利和养老机构、宗教场所、精神卫生机构等重点场所相关人员,其他社区居民。 二、检测注意事项 (一)实行预约检测。医疗机构内就诊患者、住院患者按照院内工作流程检测。其他人员须提前与检测机构联系,预约采样、检测的时间、地点。 (二)检测项目收费标准。首选核酸检测,鼓励开展血清特异性抗体检测。按照医保部门制定的收费标准,核酸检测每次收费不超过270元/人,血清学检测收费不超过90元/次。 省和11个市疾控中心只承担政府安排的核酸检测任务,不接受单位或个人预约的自费检测。 (三)检测防护要求。受检者须提前联系检测机构,了解注意事项。赴检测机构时首选私家车出行,若乘坐公共交通工具应注意与其他乘客保持安全距离,尽量开窗通风。在检测机构接受检测时要加强个人防护,全程佩戴口罩,注意做好手卫生,避免人员聚集。尽量选择楼梯步行,若乘坐轿厢电梯要避免同梯人过多。返家后,要做好手部和外衣清洁。 (四)阳性患者需知。阳性患者在接到检测机构反馈的检测结果后,要严格做好个人防护,及时到定点医院就诊,同时主动向属地县级疫情防控办报告,积极配合医疗卫生机构落实隔离、干预、治疗等防控措施。 三、对社会开放的检测机构信息 山西省新冠肺炎疫情防控工作领导小组办公室 2020年4月15日

为及早发现并隔离治疗新冠肺炎患者,同时满足广大群众多样化的新冠病毒检测需求,实现应检尽检、愿检尽检,现就开展核酸检测和血清学检测有关事项通告如下:
一、检测人员范围
应检尽检人群:境外入晋人员,确诊病例、疑似病例、无症状感染者及其密切接触者,发热门诊患者,复学后从湖北来晋的学生及学校教职员工,离汉通道打开后有湖北旅居史不能提供核酸检测证明的人员,国际航班第一入境点接触旅客工作人员。
愿检尽检人群:复工复产复业单位其他员工,非发热门诊就诊患者及住院患者,公安司法监管场所、社会福利和养老机构、宗教场所、精神卫生机构等重点场所相关人员,其他社区居民。
二、检测注意事项
(一)实行预约检测。医疗机构内就诊患者、住院患者按照院内工作流程检测。其他人员须提前与检测机构联系,预约采样、检测的时间、地点。
(二)检测项目收费标准。首选核酸检测,鼓励开展血清特异性抗体检测。按照医保部门制定的收费标准,核酸检测每次收费不超过270元/人,血清学检测收费不超过90元/次。
省和11个市疾控中心只承担政府安排的核酸检测任务,不接受单位或个人预约的自费检测。
(三)检测防护要求。受检者须提前联系检测机构,了解注意事项。赴检测机构时首选私家车出行,若乘坐公共交通工具应注意与其他乘客保持安全距离,尽量开窗通风。在检测机构接受检测时要加强个人防护,全程佩戴口罩,注意做好手卫生,避免人员聚集。尽量选择楼梯步行,若乘坐轿厢电梯要避免同梯人过多。返家后,要做好手部和外衣清洁。
(四)阳性患者需知。阳性患者在接到检测机构反馈的检测结果后,要严格做好个人防护,及时到定点医院就诊,同时主动向属地县级疫情防控办报告,积极配合医疗卫生机构落实隔离、干预、治疗等防控措施。
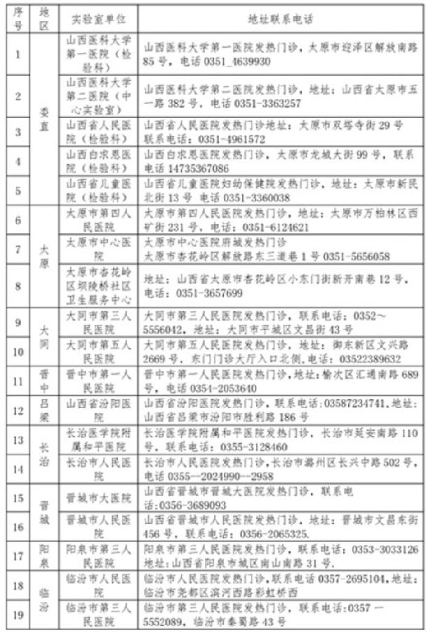
三、对社会开放的检测机构信息


山西省新冠肺炎疫情防控工作领导小组办公室
2020年4月15日